乐鱼体育

您现在的位置:乐鱼体育 - 新闻动态 - 行业动态

Industry News
行业动态

新版《重熔用铝锭》国家标准已启动实施

字体大小:

  自2018年6月1日起,铝锭生产企业已启动实施新版GB/T 1196-2017《重熔用铝锭》国家标准,发布单位中华人民共和国国家质量监督检验检疫总局、中国国家标准化管理委员会。原有GB/T 1196-2008《重熔用铝锭》国家标准废止。

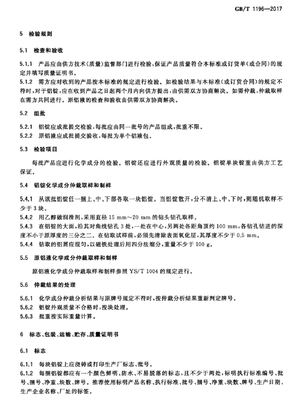
  新版GB/T 1196-2017《重熔用铝锭》国家标准全文:

15296289156638.jpg

15296289224313.jpg

15296289312921.jpg

15296289401316.jpg

15296289502212.jpg

15296289564723.jpg

  新版《重熔用铝锭》国家标准GB/T 1196-2017与旧版标准GB/T 1196-2008主要差异如下:

  1.原铝液的有关要求

  下游企业为减少铝锭二次重熔造成的能耗及能源浪费和降低生产成本,纷纷在电解铝厂附近建立铸造车间,直接购买原铝液进行生产。据统计,原铝液供应比例超过总产量的一半,按目前发展趋势,原铝液供应仍呈上升趋势。为适应市场需求,本次修订中增加了原铝液的有关技术内容:范围中指出原铝液可参照本标准及YS/T 1004《熔融态铝及铝合金》的规定进行;化学成分分析按GB/T 20975或GB/T 7999的规定进行;应检斤计重;应由供方技术(质量)监督部门进行检验,保证产品质量符合标准或订货单(或合同)的规定并填写质量证明书;原铝液的温度、夹渣等要求可参照YS/T 1004的规定;应成批提交验收,每批为单个铝液包;原铝液的检查和验收由供需双方协商解决;原铝液化学成分仲裁取样和制样参照YS/T 1004的规定进行。

  2.牌号和化学成分说明

  GB/T 1196-2008中铝锭按化学成分分为8个牌号,分别为Al 99.90、Al 99.85、Al 99.70、Al 99.60、Al99.50、Al 99.00、Al 99.7E、Al 99.6E。GB/T 1196一直被视为普通铝锭的标准。在我国,同时还存在YS/T 665《重熔用精铝锭》和YS/T 275《高纯铝》标准。普通铝锭作为一种资源性产品,国家不鼓励出口;而对于精铝锭和高纯铝,由于是高附加值产品,国家鼓励出口,制定了出口退税政策。但牌号Al 99.90本身作为精铝,一直留在GB/T 1196中未做变动。本次修订将牌号Al 99.90删除,将其纳入到YS/T665标准中。另外,为适应市场需求,本次修订增加了牌号Al 99.80。因此,GB/T 1196-2017中铝锭按化学成分分为Al 99.85、Al 99.80、Al 99.70、Al 99.60、Al99.50、Al 99.00、Al 99.7E、Al 99.6E共8个牌号。旧版标准化学成分表的脚注a规定:“若铝锭中杂质Zn含量不小于0.010%时,供方应将其作为常规分析元素,并纳入杂质总和;若铝锭中杂质Zn含量小于0.010%时,供方可不作常规分析,但应监控其含量”。新版标准化学成分表中删除了此条款,也就是在新版标准中将Zn纳入了常规分析元素。

  3.铝含量的计算

  在GB/T 1196中,铝锭的杂质元素分为三类,第一类为化学成分表中有明确元素符号的杂质如:Si、Fe、Cu、Ga、Mg、Zn、Mn;第二类为化学成分表中未明确元素符号的杂质即其他杂质;第三类为化学成分表的脚注中规定的杂质元素。所有含量均为质量分数。新版标准化学成分表的脚注a中规定“铝含量为100%与表中所列有数值要求的杂质元素含量实测值及等于或大于0.010%的其他杂质总和的差值,求和前数值修约至与表中所列极限数位一致,求和后将数值修约至0.0X%再与100%求差”。对于牌号Al 99.85、Al 99.80、Al 99.70、Al 99.60、Al 99.50、Al 99.00而言,需要将Si、Fe、Cu、Ga、Mg、Zn六种杂质元素的实测值(无论其数值大小)修约至“与表中所列极限数位一致”,即牌号Al99.85、Al99.80中Si、Fe、Mg、Ga、Zn应修约至0.0X%,Cu应修约至0.00X%;其余牌号Si、Fe、Cu、Mg、Ga、Zn应修约至0.0X%。同时,应当将元素含量实测值不小于0.010%的其他杂质元素按表中数值要求修约至“与表中所列极限数位一致”,即Al 99.85、Al 99.80应修约至0.00X%;Al 99.70、Al 99.60、Al 99.50、Al 99.00应修约至0.0X%。

  需要特别注意的是,除了六种杂质元素(Si、Fe、Cu、Ga、Mg、Zn)之外的“其他杂质元素”,修约至“与表中所列极限数位一致”后先与表中数值要求进行比较,符合要求的再求和并修约至0.0X%,此数值再与表中要求的六种杂质元素(Si、Fe、Cu、Ga、Mg、Zn)求和,并修约至0.0X%后再与100%求差。应当清楚以上每项均为独立要求,每项均符合才可继续进行下一项修约比较。对于牌号Al 99.7E、Al 99.6E,需要将Si、Fe、Cu、Mg、Zn、Mn等六种杂质元素和其他杂质元素按照上述要求进行比较。需要说明的是,“其他每种”杂质元素是需方按照化学成分表中的注1“对于表中未规定的其他杂质元素含量,如需方有特殊要求时,可由供需双方另行协商”的要求由供需双方另行商定的。若无商定,则无需检测。

  4.锭重规格的变化

  在原来“15 kg±2 kg、20 kg±2 kg”锭重规格基础上,新版标准增加了“25 kg±2 kg”锭重规格,以更好地满足市场不同需求。

  5.包装的变化

  新版标准中取消了铝锭打捆形式采用“井”字形或其他形式的规定,仅对打捆材料进行了规定,要求打捆材料“可采用钢带、高强度塑料包装带或其他材料,但应保证铝锭不散捆”,同时“打捆用钢带应防锈”,并对15 kg±2 kg、20 kg±2 kg、25 kg±2 kg铝锭打捆用钢带的厚度、宽度、抗拉强度,伸长率分别进行了规定。需要注意的是,旧版标准要求打捆用钢带的“其他要求应符合YB/T 025《包装用钢带》的有关规定”,而新版标准要求打捆用钢带的“其他要求应符合GB/T 25820《包装用钢带》的有关规定”。


来源: 中国国家标准化管理委员会
更新日期:2018-06-22